2019-12-01から1日間の記事一覧

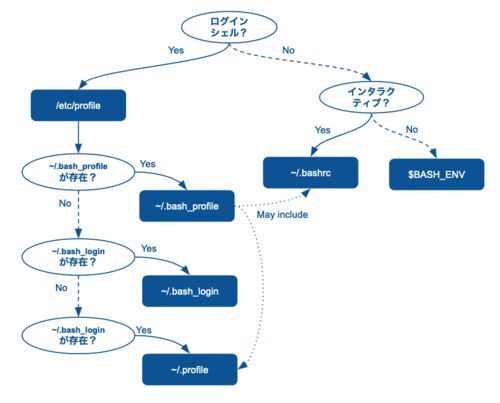
bash の初期化ファイル .profile, .bashrc, .bash_profile の使い分けと管理方針

はじめに bash の初期化ファイル ログインシェルとは インタラクティブ(対話的)シェルとは ログインシェルとインタラクティブシェルの分類 各種環境における初期化ファイル CentOSの初期化ファイル Ubuntuの初期化ファイル macOS(Catalina以前)の初期化ファ…